「ググレカス」から「ググってもカス」時代を生き抜くために ~るるーちゅ先生からご指名をいただきました~
今回の記事は、こちらで呼ばれたので書きます。
「ググってもカス」とは近年普通に検索をしても検索上位にはカス情報がならぶ惨状を黒の薬剤師会代表「るるー主」先生が皮肉ってつけた言葉である。
「惨状」と表現したが、現在の悲しい現状を報告した論文があるので紹介したい。
「体重減少」(いわゆるダイエット)について検索した時、どの程度まともなサイト(情報の正確さのほか見やすさも評価されている)が検索結果として帰ってきたかを調べたものである。
なお、以下に示したのは評価項目である。


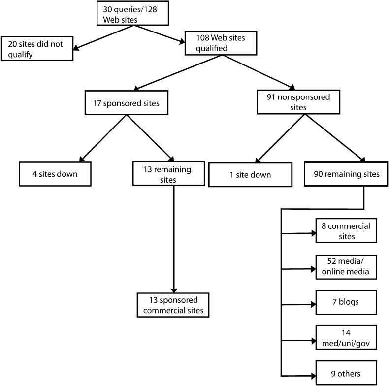
で、結果はコチラ

こう
公的機関からの情報がブログに劣ると(-_-;)
広告サイトのなんと劣悪なことよ(-_-;)
で、どのくらいヒットしたのかというと


検索結果で見やすいところにくるサイトは信頼できないものが多いという結果でした。
上記論文は2014年のものですが、最近でも健康情報サイト「WELQ」が話題になり、この問題が解決に向かっているとはとても思えません。
テレビ・新聞を見ていないのですが、古くはフジテレビの「発掘!あるある大事典」でのダイエット情報の捏造で店頭から納豆がなくなったのは個人的には印象的でした。
最近では「ガッテン」で睡眠薬で血糖値を下げるなんてものもありました。
最新報告!血糖値を下げるデルタパワーの謎 - NHK ガッテン!
「ググってもカス」とは言いつつ、公共電波に載ってくる情報にも盛大なKS(クソ)が盛り込まれているわけです。
放送側の知的レベルを心配させるこんな画像もありましたよね。

さらには「報道しない自由」で正しい情報が遮断されている事例もあります。
「本会は、将来、先進国の中で我が国に於いてのみ多くの女性が子宮頸がんで子宮を失ったり、命を落としたりするという不利益が、これ以上拡大しないよう、国が一刻も早くHPVワクチンの接種勧奨を再開することを強く求めます」という声明も、WHOの安全という勧告も検証するならまだしも黙殺する「自由」。
デマを飛ばすことを規制機関が「表現の自由」と取り違えているのではないかという不安すら感じる。
なお英国ではかつて「MMRワクチンで自閉症になる」という捏造論文を世に送り出した著者の医師免許をはく奪するという処分を下したが、日本ではそのような動きはない。(下記リンクは捏造論文へのリンク)
学会側が国民の健康に対して否定的に働く事例もあるという始末。
http://medical.nikkeibp.co.jp/leaf/mem/pub/di/column/kumagai/201708/552207.html
一方で大学や公的機関による医薬品の適正な処方や使用に向けた教育的介入の動きもある(情報を提供していただいた兵庫医療大学の清水先生に感謝)
Academic Detailingのための評価情報基盤疾患と医薬品情報|Academic Detailingについて
しかし、現状正確な情報に一般の方がたどり着くのは困難である。
いくら正確な情報を発信してもKS(クソ)情報の波に消されてしまいかねない。
ならば、正しい情報をもってKS情報を駆逐し、検索上位をとるしかない。
冒頭で紹介した運動はそういうものである。
ここまで記事を読まれた諸氏には、ぜひ本活動への理解と協力をお願いしたい。
以下は、本活動に参加を表明された先生方のブログであるので、ぜひご覧いただきたい。(なお、紹介順はテキトーなので、ご了承ください)
(ネーヤ先生のだけうまく貼れない:(;゙゚''ω゚''):)
あと、以下のサイトも近々参加予定です。
KS情報を駆逐し、清浄な世界を目指します!
と、いうわけでかの名言で締めたいと思います!
,,、,、、,,,';i;'i,}、,、
ヾ、'i,';||i !} 'i, ゙〃
゙、';|i,! 'i i"i, 、__人_从_人__/し、_人_入
`、||i |i i l|, 、_)
',||i }i | ;,〃,, _) 汚物は消毒だ~っ!!
.}.|||| | ! l-'~、ミ `)
,<.}||| il/,‐'liヾ;;ミ '´⌒V^'^Y⌒V^V⌒W^Y⌒
.{/゙'、}|||// .i| };;;ミ
Y,;- ー、 .i|,];;彡
iil|||||liill||||||||li!=H;;;ミミ
{ く;ァソ '';;,;'' ゙};;彡ミ
゙i [`'''~ヾ. ''~ ||^!,彡ミ _,,__
゙i }~~ } ';;:;li, ゙iミミミ=三=-;;;;;;;;;''
,,,,-‐‐''''''} ̄~フハ,“二゙´ ,;/;;'_,;,7''~~,-''::;;;;;;;;;;;;;'',,=''
;;;;;;;;''''/_ / | | `ー-‐'´_,,,-',,r'~`ヽ';;:;;;;;;;, '';;;-'''
''''' ,r'~ `V ヽニニニ二、-'{ 十 )__;;;;/
(あとがき)
こんなこともあろうかと、下調べとかしておいてよかった。